
First Published 1987
Last updated: 2 October 2020

Introduction
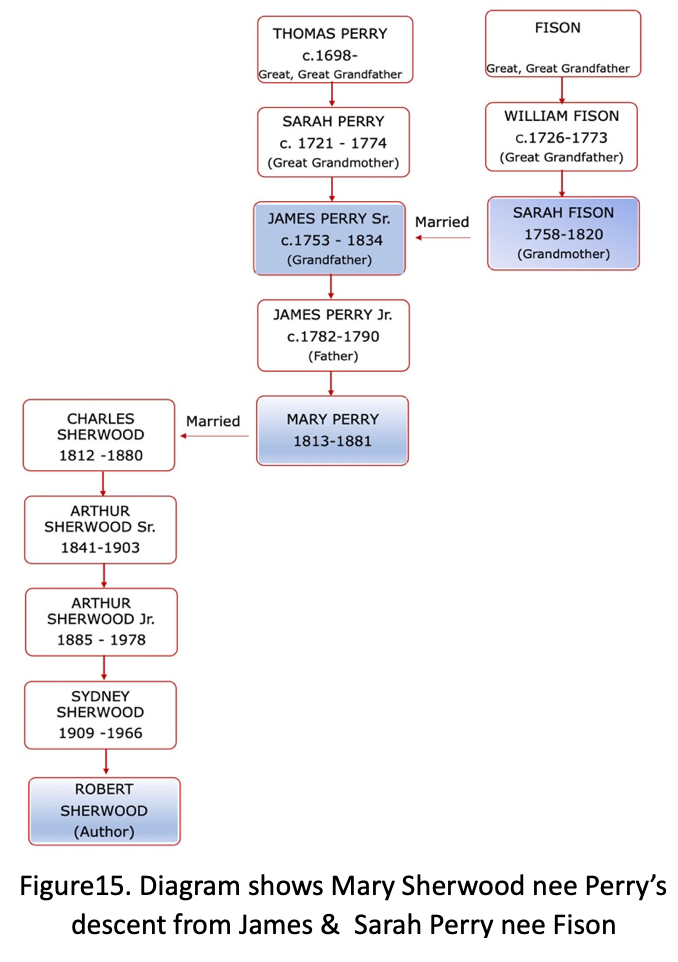
This is the story of my great, great grandmother Mary Sherwood, nee Perry. She married Charles Sherwood in 1833. It is a story about the places Mary lived and the significant events in her life. It is also a story about her family; her children, her siblings, her parents, grandparents, great-grandparents and great, great grandparents. It includes Mary’s extended family, her uncles, and aunts, cousins, nephews, and nieces. All were living in the small English village of Foulmire/Fowlmere in the south of Cambridgeshire.
A change in the spelling of the village name from Foulmire to Fowlmere evolved. By the end of the 19th century, the more commonly accepted spelling was Fowlmere.
From 1800 to 1850 the population remained fairly stable at around 600 souls. It was one of those villages where everyone knew everyone else on a first-name basis, or at the very least, the family to which they belonged. Where some families had lived for generations, some for hundreds of years.
It was a place where secrets were few and far between and almost impossible to keep. Where peoples’ paths crossed daily on the narrow village streets and lanes.
It was like so many other small English villages in those times. Life was short, and sadly infant mortality rates were high. Poverty was all too common among the labouring class to which Mary’s family belonged.
And yet village life could offer things that larger towns and cities could not. The proximity to family and friends with much-needed support in times of hardship. The freedom to explore the woods and meadows and appreciate the beauty that nature had to offer. Especially the birdlife that lived and thrived since ancient times on the water ponds of the Fowlmere moor.
Remember Me
On 28 February 1876, Mary was presented with a bible by her son and daughter-in-law Stephen and Jane Sherwood. In the bible, there is a bookmark with the words ‘Remember Me.’ It’s hard to know if it belonged to Mary as the bible had several owners. It was passed from Mary to her daughter Elizabeth and then to her granddaughter Maud. If the bookmark is Mary’s handiwork, and it was her wish to be remembered, then hopefully her story as told here will satisfy her wish.


CHAPTER ONE
Mary Sherwood nee Perry
They married in the Fowlmere parish church in 1812. Five months later preparations were well underway for Mary’s baptism. It was now summer, and the days were longer and warmer. Mary was a week or so shy of five months old. She was one of six infants baptised in the church that year. The baptism was performed by John Dawson Wrigglesworth, a visiting curate to the parish. The event was recorded in the church baptism register on the 6th of June 1813.
‘Mary daughter of James and Harriet Perry. Foulmire, Labourer. J. Wrigglesworth. Curate.’

There is no further mention of Mary in the parish records until her marriage in 1833, to Charles Sherwood a young man who also lived in the village. Together they raised a family of ten, seven boys and three girls.
Mary had spent the first 44 years of her life in Fowlmere, and now it was time to move on. To leave the village and start life again in a country that was quite literally on the other side of the world. This was a decision that would not have been taken lightly. It had significant consequences. It meant that Mary would be saying goodbye to her father James, her siblings, and her extended family, knowing full well that she would never see them again. In January 1856 the family emigrated to South Australia on the sailing ship Amazon.
The remaining 24 years of Mary’s life were spent in Australia. It is there that the second part of her story begins, on the 8 April 1856, the day she and her family landed in Port Adelaide. Soon after disembarking the family made their way to the Adelaide Hills, farming on rented land at Bugle Ranges, not far from the town of Mt. Barker.
After almost 20 years of farming in South Australia, Mary and Charles moved to Victoria. In 1875 they selected land at Natimuk and Mt. Arapiles in the state’s northwest. Following Charles' death in 1880, Mary stayed with her youngest daughter Elizabeth Meek at Kiata, near Nhill.

All I have to tell Mary’s story are two photographs of her and references to her in church registers, census records, and lands department files.
Unfortunately, there are no diaries or letters written by her or about her that we can read to gain some insight into the sort of person she was. The fact that she successfully raised 10 children during times of great economic hardship is a testament to her resilience.
What we do know is that she came from a family that maintained close links to each other. Close family ties are the one recurring theme in Mary and her family’s story. We first see this with Mary’s grandmother Sarah Perry who cared for her mother Mary Fison in her old age. Then there is Mary’s brother William who cared for their elderly, father James.
When Mary and husband Charles emigrated in 1856, her sister Susan and brother Frederick followed soon after. The three families lived close to each other in the Adelaide Hills. We know that Mary kept in close contact with her children.
When she and Charles moved to Victoria, they were accompanied by their son Charles. Father and son worked together to establish their farms at Natimuk. After Charles’ death, Mary made an unsuccessful bid to select land near Nhill, close to her sons Arthur and Frederick.
In the last year of her life, she was cared for by her daughter Elizabeth Meek at her home in Kiata, Victoria. Mary died there in 1881. She was 68 years old. Mary’s final resting place is the Woorak cemetery.


CHAPTER TWO
James & Harriet Perry nee Wilson
(Mary Sherwood nee Perry’s Parents)
James Perry, Jr. (c. 1790-1864)
Mary and her siblings were the third generation of Perry’s to live in Fowlmere. They were preceded by their father and grandfather both of whom were named James. To trace Mary's origins, we begin with her parents James and Harriet Perry, nee Wilson.
Her father James was born in Fowlmere. His parents were James and Sarah Perry née Fison. James was baptised in the parish church of St. Mary on 24 October 1790. His baptism entry appears below.

James had an older brother also named James who died as an infant in 1789. It wasn't uncommon in those times to name a subsequent child with the same name as a deceased child.
Growing up in Fowlmere, James and his sibling's lives were affected by poverty. When his younger brother Thomas was baptised in 1794, against his parent’s James and Sarah Perry's names, the word 'poor' was written in the church baptism register.
Poverty was a condition that stayed with James for much of his life. On the 1861 census, James age seventy was described as a ‘Relieved pauper.’ He was most likely receiving help from the parish to make ends meet.
Before 1834, it was the responsibility of each parish to look after those in most need. From 1834 on, caring for the poor became the responsibility of Poor Law Unions. Fowlmere was one of 19 parishes included in the Royston Union. It was formed in 1835, had its own workhouse, and was overseen by a Board of Guardians. Poor Law Unions provided either outdoor or indoor relief for the poor, the old and the mentally ill, as well as orphans and unmarried mothers.
Recipients of indoor relief lived in the Union workhouse. Because of the harsh and sometimes cruel conditions in most if not all workhouses, this was something to be avoided at all costs. Those who received outdoor relief remained in their home and received either food, clothing, or financial help. Because James was living with his oldest son William in 1861, he most likely received some form of outdoor relief.
James was not the first member of his family to suffer from the effects of poverty. Disadvantage accompanied the Perry family for three generations. His father James Perry Senior was born out of wedlock in Thaxted Essex. There is no indication that his mother Sarah ever married. James, Sr. grew up without a father and breadwinner. Unless Sarah was able to find work, then they were reliant on the generosity of their extended family or the parish to get by.
The younger James’ mother Sarah Perry nee Fison lost her father William to smallpox in 1777. She was just 15 years old and her younger sister Elizabeth was nine. They too were without a father and wage earner to support them. Sarah, Elizabeth, and their mother Mary Fison would have relied on the parish and perhaps the three older siblings in the family to support them. Sarah’s widowed mother Mary received parish help in her old age. She received financial assistance in the form of weekly payments. According to Churchwardens Accounts, her daughter Sarah was paid to nurse her elderly mother.
Apart from his birth/baptism in 1790, up until the time he married, nothing further was heard from James. In 1812, he married Harriet Wilson. They were married on 24 November 1812 at St. Mary’s church in Fowlmere. Mary was born seven weeks later. James was a bachelor and Harriet a spinster when they married. One of the two witnesses to the marriage was William Course. William was James' brother-in-law. William married James' oldest sister Elizabeth Perry in 1804. The other witness was Thomas Godfrey a wheelwright from the village.
Below is the Bishop’s transcript of James and Harriet’s marriage entry. The bishop’s transcripts were copies of the original parish records.

Tragically for the family, in November 1834 Harriet died at age 44. This left James with five young sons to care for. William was 16, Thomas 14, James 9, John, 4 and Frederick the youngest was just 3 years old. Balancing work (when and if it was available) and caring for his sons would no doubt have been hard. It was made even more difficult due to the tough economic conditions that prevailed at this time. James’ two eldest children Mary (Sherwood) and Susan (Harrup) had married in 1833 and 1834 and were living in the village with their young families.

Every 10 years beginning in 1841, a population census was taken in England. The census provides us with some unique information about family members.
In 1841, James was a 50-year-old widower and working as a farm labourer. According to Mary's son Charles Sherwood, Jr. (1836-1915) her father, James worked as a maltster. A maltster makes malt from barley which is then used to make beer.
Living with James was his oldest son William age 22, also a labourer and his wife Elizabeth (Betsy) and their two-month-old daughter Ann. Living in the same household were James’ sons John age 12 and nine-year-old Frederick.
James' third son also named James, was a seventeen-year-old farm worker. He was lodging with John Purkes and his family at Shepreth End. Shepreth is a nearby parish. James' son Thomas does not appear on this census. The last time he is heard of is when he witnessed his brother William's marriage in February 1840.
James’ daughter Mary, and husband Charles Sherwood had by 1841, five children; Alfred 7, Charles 5, William 3, Harriet 2, and my great grandfather Arthur who was just four months old. James’ other daughter Susan had a carrier’s business in Fowlmere. Her husband Rayner Harrup was a shoemaker.

James’ older sister Elizabeth Course was still living in the village. His younger sister Sarah had married Edward Sayer, and his brother William had married Mary Love. Mary (Sherwood) was surrounded by uncles and aunts, nieces and nephews, and cousins.
A second census was taken 10 years later, in 1851. James’ son William was living on the Town Estate in Fowlmere. The Town Estate belonged to the church and on it were five cottages to house struggling families. They were referred to as poor houses.
According to the census, 11 Perry family members were living in one house. James’ son William, age 33 was the ‘head of the household’ and his wife Elizabeth was also 33. With them were their five children; Ann 10, Joshua 8, Harriet 6, Ellen 3, and Thomas who was just one year old. Also sharing the house was James age 60 and his sons James 26, John 22, and Frederick 19. The house next door was vacant. Once again James’ son Thomas does not appear on the census.
By 1861, James Perry's two sons James and John had married and had their own families. James was still living with his son William and his family. William and his wife Elizabeth were 42, their family had grown by two more children since the last census. There were now seven children. Joshua 18, Harriet 16, Ellen 13, a scholar, Thomas 11, an agricultural labourer, Mary 8, Arthur 5, and John 3. James was 70 years old and recorded on the census as a Pauper. James Perry died in 1864 and was buried in Fowlmere on 24 August. He was 72.

Harriet Perry nee Wilson c.1790-1834
Very little is known of Mary's mother Harriet apart from her marriage to James Perry in 1812. They raised a family of seven, two girls and 5 boys. Harriet was buried in Fowlmere on 6 November 1834. She was just 44 years old. No cause of death was given.
So, who was Harriet Wilson and where did she come from before she married in Fowlmere? According to the marriage register, Harriet and James were ‘of this parish Fowlmere.’ There is no baptism entry for Harriet Wilson in the either the Fowlmere parish church or Fowlmere Independent chapel. The Wilson name appears only once in the parish church records and that was in 1615. Clearly Wilson is not a Fowlmere name. There are no references to the Wilson name in the 1841 and 1851 Fowlmere census. It seems that Harriet was born in another parish and came to Fowlmere sometime before her marriage.

In December 2000, I got an e-mail from June Tucker of Adelaide. June is a great, great, great-granddaughter of James and Harriet Perry. June found a baptism for a Harriet Wilson in 1790 in the neighbouring parish of Duxford, 8 kilometres east of Fowlmere.

The challenge is to find the evidence to connect the Fowlmere Harriet Wilson to the Duxford Harriet Wilson. Because there is no birth or baptism entry for Harriet in Fowlmere, we have no way of knowing who her parents were. The Duxford Harriet’s parents were Timothy and Mary Wilson. They were married on 20 October 1776 in St. John’s church Duxford.
Timothy and Mary Wilson had seven children. James 1780, Sophia 1782, Edward 1785, Harriet 1790, Job Housden 1792, the second James in 1803, and a second Edward baptised in 1805. Harriet was the fourth child. Her ancestry can be traced back at least 5 generations in Duxford to John and Elizabeth Wilson. Both were born about 1647.

Even though the link between the two Harriets is tenuous, there are some interesting similarities. The first is the closeness in the ages of the two women. The Fowlmere Harriet was born in 1790 according to her burial record. Her baptism would most likely have taken place within the first 12 months of her birth, sometime in 1790. Interestingly, the Duxford Harriet was baptised in 1790.
The fact that there is no record in Duxford of Harriet Wilson marrying or dying there further supports the idea that she left Duxford to live the remainder of her life elsewhere. This may have been Fowlmere.
Then there is the proximity of Fowlmere to Duxford, a distance of some 8 kilometres. It is quite conceivable that Harriet grew up in Duxford and later moved to Fowlmere where she found work. It was there that she met James Perry.
The naming pattern appears to have been followed when the Fowlmere Harriet named her daughter Mary, later Sherwood.
There was a tradition of naming the first daughter after the mother’s mother. Was it a coincidence that Harriet named her first daughter Mary? Mary just happens to be the name of the Duxford Harriet’s mother, Mary Wilson.
When Harriet’s daughter Mary Sherwood’s first daughter was born, she was named Harriet, after Mary’s mother Harriet. We have Harriet and her daughter Mary, both naming their first-born daughters after their respective mothers.
Harriet Perry’s life was short, having died at the age of 44. She did though, live long enough to welcome her first grandchild Alfred Sherwood who was born on 5 June 1834, just 5 months before she died.
CHAPTER THREE
James and Sarah Perry nee Fison.
(Mary Sherwood nee Perry’s Grandparents)

Introduction
Mary Sherwood’s grandfather James Perry Sr. (C.1753-1834) was the first of the Perrys to live in Fowlmere. He was first mentioned in the parish church records in 1783 when he married Sarah Fison. There is no record of the Perry name in Fowlmere before this date. Clearly, James came to Fowlmere from another Cambridgeshire parish or perhaps another county. The difficulty was, knowing which one. I appeared to have hit a brick wall concerning James’ origins.
In this chapter, the brick wall is dismantled, leading to the discovery of James’ birthplace, his first wife Susanna and their two daughters Mary and Sarah. Sadly, for all three, their lives were cut tragically short.
Around 1781 or 1782, James arrived in Fowlmere and started a new life with his marriage to Sarah Fison. A marriage that produced seven children. The chapter concludes with James’ death at the age of 81.
Sarah Perry nee Fison c.1758-1820
The Fison family is connected to the Perry family through the marriage of Sarah Fison to James Perry, Sr. in 1783. Sarah was the daughter of Mary and William Fison. The Fisons were wheelwrights and lived in the village from at least 1746. Wheelwrights were skilled craftsmen who made the wheels for the village carts and wagons.
The Fison name is spelt either Fison or Fyson in the Fowlmere church registers. The correct spelling and the one used when referring to the family is ‘Fison.’ We can be very confident that ‘Fison’ is the correct spelling as it is the one used by William Fison (c.1726-1773) when he signs his name as a witness to at least a dozen Fowlmere marriages from 1754 to 1771. His son William also signs as Fison when he too witnesses four village marriages.
The Family of James and Sarah Perry née Fison
James married Sarah Fison in Fowlmere on 19 February 1783. Sarah’s older sister Elizabeth and Richard Carrington were witnesses to the marriage. In October Elizabeth married John Cooper. Both sister’s names follow each other in the register.

Of James and Sarah's seven children, two were sons they named James, and two were sons they named Thomas. The first James and both Thomas died as infants. It was not uncommon in those times to use the name of a deceased child for a subsequent child.

James and Sarah’s eldest child Elizabeth married William Course in Fowlmere in 1804. The Course family carried on a tradition as tailors in Fowlmere for over 150 years. Elizabeth and Thomas' descendants maintained this tradition.
James and Sarah’s youngest daughter, Sarah married Edward Sayer. Edward was from St. Edward in Cambridgeshire. They married in 1822 in Fowlmere. Witnesses to the marriage were
William Course (Elizabeth's husband) and Thomas Morley. Thomas later married Charles Sherwood's sister Jane in 1835. Jane and Thomas emigrated to Victoria in 1852.
The following entry appears in the Fowlmere Churchwardens Book…
1826 June 3. Paid Perry for cleaning footpath churchyard £0/1/0/ (1 shilling)
I suspect that this entry refers to James Perry senior and not his son James. James Senior was about 73 years old at the time.
Sarah Perry’s mother Mary Fison lived to be 84. Before her death, Mary was cared for by her daughter Sarah. The following entries which refer to mother and daughter are from the Fowlmere Churchwardens’ Book. Mary Fison was by this time an elderly widow. Her husband William had died almost 30 years earlier in 1773. With no one to support her, she relied upon her family and outdoor relief provided by the parish.
In 1797 she was receiving weekly payments and help with her rent. The parish paid her daughter Sarah Perry to take care of her.
Feb. 2, 1802. Paid James Perry’s wife for nursing W’d. Fison.
July 24, 1802. Mrs. Perry for attending W’d. Fyson. 10/6. (10 shillings and 6 pence)
1803. Mrs. Perry for attending W’d. Fyson to April 27. 11/- (11 shillings)
1806 December 16. Mrs. Perry 19 weeks attending her mother. 19/- (19 shillings)
March 30, 1807. Mrs. Perry attending her mother. £1-4-0 (1 pound 4 shillings)
1808 Oct. 3. W’d? Perry’s 25 weeks. £1-5-0. (1 pound 5 shillings)
1809 Oct. 10. Mrs. Perry attending her mother.
23 April 1810. Mrs. Perry attendance on her mother. 24 weeks. £1-4-0 (1 pound 4 shillings)
Mary Fison died in Fowlmere in 1810. Her daughter Sarah Perry died in the first week of January 1820.
The search for James Perry’s origins
The marriage of James Perry to Sarah Fison in Fowlmere in 1783 wasn’t unusual in the least. What got my interest was the fact that James was a widower when he married. So, who was his first wife and where did he come from before he moved to Fowlmere?
The search for answers led me on a winding trail. It began in Great Shelford, Cambridgeshire and crossed the county border into Essex and into the town of Thaxted. From there it led to Fowlmere. The trail answered the question I set out to discover, the origins of James Perry, Sr.

For many years I collaborated on the family history with Ted Sherwood of Sydney, NSW. Ted had found a James Perry who married Susan Webb in Great Shelford, Cambridgeshire in 1776. Great Shelford is just nine kilometres north-east of Fowlmere. This was a promising lead. Could this be the man who later married Sarah Fison? If he was, then Susan’s death must have occurred sometime before 1783, the year James married Sarah.

Keen to learn more, a search of the Great Shelford Bishop’s transcripts revealed important new information. James Perry who married Susanna Webb was from Thaxted, Essex.

The search for James’ origins had now moved 30 kilometres south-east of Great Shelford to the picturesque and ancient market town of Thaxted. James Perry and Susanna Webb’s names appear in the Thaxted church’s marriage banns for 1776. Banns were called there in October and November of that year. By law, the calling of banns was to take place in the bride and groom’s church, where both were known to the congregation. Banns were a public announcement of a couple’s intention to marry and were called over three consecutive Sundays. Anyone with knowledge as to why the marriage should not take place was required to speak up. The marriage banns were further confirmation of a Thaxted connection to the couple who married in Great Shelford.

There is no mention of James Perry or Susanna Webb having been born in Great Shelford or living there after they married. I suspect the couple left there soon after they married and moved to Thaxted. This was confirmed by the baptism of James and Susanna's two daughters in Thaxted.
Their first child Mary was baptised there in 1777. A little less than 5 months later Mary died. She was buried on May 9, 1778. A second daughter Sarah was baptised in 1779. The evidence connecting the Great Shelford couple to the Thaxted couple was quite compelling.
The next step was to find any further mention of Susanna. I looked for the burial of Susanna Perry before 1783. 1783 was the year James married Sarah Fison in Fowlmere. I found that a Susanna Perry was buried there in 1781. The burial entry reads…
'29 April 1781 Susanna Perry wife of James a labourer, of a consumption aged 24.'

Sadly, for Susanna, her life ended far too soon. The discovery of Susanna's death meant that the Thaxted James and the Fowlmere James had one thing in common, both were widowers.


Figure 25. James the son of Sarah Perry a base born child was baptised. 5 August 1753
Connecting the Thaxted James to the Fowlmere James
Less than two years after Susanna died in 1781, a young widower by the name of James Perry arrived in Fowlmere and married Sarah Fison. Perry was not a Fowlmere name and no other Perrys were living there before his arrival.
So, who was this James Perry and where did he come from? I suspected he might be the Thaxted James Perry who married Susanna Webb. What I needed was proof, something that linked the two men. In the Fowlmere church records, there is the burial entry for Sarah Perry. Sarah was just 7 years and 1 month old when she died. She was buried on October 9, 1784.

Her parents were not listed. So, who were young Sarah’s parents? The only other Perry living in the village at this time was James. He was once married and is now a widower. Sarah had to be James’ daughter. It seemed more than a coincidence that the Thaxted James and the Fowlmere James both had daughters named Sarah.
The Fowlmere Sarah was born in 1777 while the Thaxted Sarah was baptised in 1779. The two Sarah’s are I believe, the same person. It is Sarah who provides the link between the Thaxted James and the Fowlmere James Perry. Nothing more is heard of James and Sarah in Thaxted after Susanna died in 1781.
Sometime between 1781 and his marriage to Sarah Fison in 1783, James and Sarah made their way to Fowlmere 24 kilometres northwest of Thaxted. James was in his late twenties and Sarah was 5 or 6 years old when they left. Why they chose to live in Fowlmere is not known. James married Sarah the daughter of William and Mary Fyson. Sadly, young Sarah’s new life was cut tragically short she died the following year, (1784) a month after her seventh birthday. Within a space of six years, James had lost his first wife and two young daughters.
James Perry’s Baptism
Knowing that James was from Thaxted, a search was made for his birth or baptism in the parish church registers. What I didn’t expect to find were two baptisms for James Perry that took place at about the same time.
The first was James the son of Stephen and Rebecca Perry. He was baptised the 25 December 1750. The other was James the illegitimate son of Sarah Perry. He was baptised on 5 August 1753. So which James married Susan Webb, and later settled in Fowlmere? Was he the son of Stephen and Rebecca Perry or was he Sarah Perry’s son? I suspect he may have been Sarah’s son. With two James Perrys born and baptised relatively close to each other in the same Thaxted church, I needed a way to separate them. Which of the two was the closest match to the Fowlmere James?
The Fowlmere James Perry was 81 when he died in May 1834. Assuming that his age at the time of his death was correct, then James was born either 1752 or 1753. James was too young to be the son of Rebecca and Stephen Perry who was baptised in 1750. Sarah Perry’s son James was baptised on 5 August 1753. This baptism date ties in well with his birth in either 1752 or 1753.
I am as confident as I can be that Mary Perry’s son James was the man who married Susanna Webb in Great Shelford in 1776. After marrying, the couple returned to Thaxted where Susanna died. James and daughter Sarah moved to Fowlmere sometime before February 1783 and married Sarah Fison. Young Sarah Perry died the following year.
Susanna Perry nee Webb
When James’ first wife Susanna Perry died of consumption (tuberculosis) there was no cure for it. The disease is caused by a bacterial infection and is spread by coughing. In the past, because no effective treatments were available, family members could do little more than sit and watch as the sufferer deteriorated and eventually died. Because of the infectious nature of the disease, it was not uncommon for other family members to suffer the same fate. It’s quite possible that young Sarah who died in Fowlmere in 1784, also succumbed to the disease.
So, where did Susanna Webb come from before she married James in Great Shelford? There is no baptism entry for Susan/Susanna Webb in the Great Shelford church records, suggesting she wasn’t born there. Aware of the couple’s connection to Thaxted, a check was made of the church baptism records to see if there was any mention of Susanna Webb.
When Susanna died in 1781, she was 24 years old. She was born either 1757 or 1758. A Susanna Webb was baptised in Thaxted May 13, 1759, the daughter of Henry and Mary Webb. This I felt answered the question as to where Susanna Webb was born and who her parents were.
Susanna was the eldest of four children. Her brother John was baptised in 1761 and sisters Mary and Elizabeth in 1763 and 1765. All were baptised in the Thaxted parish church of St. John the Baptist.
The Naming Pattern seems to have been followed when James and Susanna Perry baptised their two daughters. According to this tradition, the first daughter is named after the mother’s mother and the second daughter after the father’s mother. Mary their first-born was named after Susanna’s mother Mary and Sarah was named after James’ mother Sarah.
When a child was born it was a significant and joyous event. It was followed soon after by a baptism in the parish church. An opportunity to celebrate the beginning of a new life and every promise that a precious new life held. Unfortunately, this was a time when infant mortality rates were tragically high and the loss of a child soon after birth was an all too common occurrence. The grieving parents’ loss was unimaginable.
James had more than his fair share of sadness in his life. He suffered the tragic loss of his first wife Susanna at the age of 24 and the deaths of four infants and a child. James lost his daughters Mary and Sarah from his marriage to Susanna and three sons from his marriage to Sarah Fison. They were James and two sons both named Thomas who all died as infants.
And yet life went on. James lived until the age of 81. Long enough to be surrounded by his four surviving children Elizabeth, William, James, Jr. and his many grandchildren.
CHAPTER FOUR
Sarah Perry
(c.1721-1774)
(Mary Sherwood nee Perry’s Great, Grandmother)
Introduction
Chapter Four combines the stories of James’ mother Sarah and his grandparents Thomas and Mary Perry. It is a short chapter with further research needed. A more complete story waits to be told. Sarah Perry and her parents Thomas and Mary Perry are our most distant Perry ancestors.

Sarah Perry (c. 1726-1774)
James’ mother Sarah Perry was born circa 1726, in the historic town of Thaxted, Essex. The town lies 80 kilometres northeast of London and 30 kilometres south-east of Fowlmere, Cambridgeshire.

Sarah was baptised on a Monday, the 29th of July 1726, the daughter of Thomas and Mary Perry nee Mason. The baptism took place in the church of St. John the Baptist. This impressive example of medieval church architecture sits on a small rise overlooking the town. By all accounts, it is one of the most beautiful churches in Essex. Work started on its construction in 1340 and was completed in 1510.

The church spire is built from stone and is 24 metres high. Eight bells hang in the 15th-century west tower. The church is decorated with stained glass the oldest of which is a picture of a knight dated 1341. The church has kept baptism, marriage and burial records since 1538. The Perry name appears in these books as far back as 1564. Several Perry families were living in the parish. I would not be surprised if some, if not most of them were related.
In 1785 the parish is recorded as having 1,769 inhabitants. The entry appears in the church book of Baptisms and Funerals from 1756 to 1806.
Thaxted 1785. Number of Inhabitants in this Parish. Males 869. Females 900. (Total) 1769.

Thomas & Mary Perry nee Mason
Thomas Perry and Mary Mason married in Thaxted in 1719. The couple had three daughters Mary the eldest was born c.1720, Sarah c.1726 and Ruth about 1733. Ruth married Edward Surridge in 1762.

Sarah’s mother Mary died in 1748. The entry in the church book reads…
(Buried) ‘Mary ye Wife of Thomas Perry January 7.’
There is uncertainty as to when her husband Thomas died. Two burial entries refer to Thomas Perry in the Thaxted church.
‘Burials 1753. July 19. Thomas Perry was buried.’
‘Burials 1763 February 25. Thomas Perry’
James’ life in Thaxted had its challenges. Born the illegitimate son of Sarah Perry there was every chance he experienced poverty growing up. His main support and caregiver would have been his mother. She died in Thaxted in 1774 and was buried there on the 29 May. James was about 21 years old at the time of his mother’s death.
With the passing of his mother, James’ only surviving relatives appear to be his two aunts Mary and Ruth. When his wife Susanna and daughter Mary died, James and daughter Sarah had few reasons to stay in Thaxted. It is not known why he chose to settle in Fowlmere. Perhaps James had family or friends there or the promise of work.
The impression I get from those early generations of Perrys who lived in Fowlmere is a close family who struggled to make ends meet. In the parish church registers the word poor appears next to James and Sarah’s names when their son Thomas was baptised in 1794. More than fifty years later, in 1851, three generations of the Perry family were living together in housing provided by the church for the poor. Ten years on Mary’s father James, Jr. is listed as a registered pauper.
There is no doubt that the difficult economic conditions that existed not only in Fowlmere but throughout Britain forced many families to emigrate to Australia. Mary Sherwood nee Perry and her husband Charles were part of this migration in 1856. The continuation of Mary’s story in Australia can be found via the following link…
https://spark.adobe.com/page/9EpSnq90z7AkG/
